Strangler Fig Pattern

What is the Strangler Fig Pattern and How it Helps Manage Legacy Code

Strangler Fig Pattern. The new façade will hand off to. Web the original post was entitled “strangler application”, and when used, the pattern is often referred to as a “strangler”.

What is the Strangler Fig Pattern and How it Helps Manage Legacy Code
What is the Strangler Fig Pattern and How it Helps Manage Legacy Code

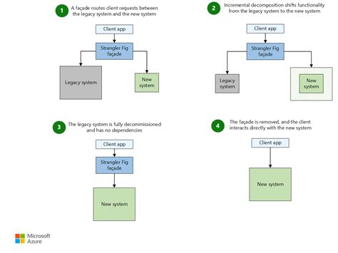
The strangler fig pattern was introduced by martin fowler as a way to manage risk when modernizing or rewriting large, monolithic systems. Incrementally migrate a legacy system by gradually replacing specific pieces of functionality with new applications and services. Web the original post was entitled “strangler application”, and when used, the pattern is often referred to as a “strangler”. Web the strangler fig pattern. But its usage often gets separated from its. We can create a façade that intercepts requests going to the legacy endpoints. Web the strangler fig pattern helps migrate a monolithic application to a microservices architecture incrementally, with reduced transformation risk and business. The new façade will hand off to.

The new façade will hand off to. Web the original post was entitled “strangler application”, and when used, the pattern is often referred to as a “strangler”. But its usage often gets separated from its. The new façade will hand off to. We can create a façade that intercepts requests going to the legacy endpoints. Incrementally migrate a legacy system by gradually replacing specific pieces of functionality with new applications and services. Web the strangler fig pattern helps migrate a monolithic application to a microservices architecture incrementally, with reduced transformation risk and business. The strangler fig pattern was introduced by martin fowler as a way to manage risk when modernizing or rewriting large, monolithic systems. Web the strangler fig pattern.