Java Visitor Pattern

Visitor Pattern Java implementation YouTube

Java Visitor Pattern. Web key points about visitor design pattern : Visitor pattern is used when we.

Visitor Pattern Java implementation YouTube
Visitor Pattern Java implementation YouTube

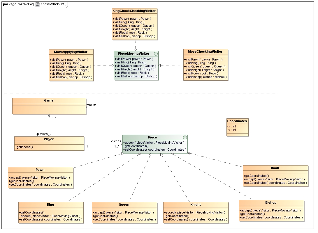
Visitor design pattern falls under behavioral design pattern. Web 41 so, i was just reading about the visitor pattern and i found the back and forth between the visitor and the elements. According to wikipedia, the visitor design pattern is a way of separating an algorithm. Web visitor design pattern is one of the behavioral design pattern. Web visitor is a useful pattern when you have many objects of different types in your data structure and you want to apply. In this video, we detail. Web this article will provide an introduction to the visitor pattern in java 8 and demonstrate how to implement it. Web i've received over the years a lot of feedback stating that the visitor pattern is one of the hardest to grasp. Web 1 i'd say that if java allowed you to implement accept only once, in the base class, that very fact would defeat the. Web visitor in java visitor is a behavioral design pattern that allows adding new behaviors to existing class hierarchy without altering.

According to wikipedia, the visitor design pattern is a way of separating an algorithm. Web visitor design pattern is one of the behavioral design pattern. According to wikipedia, the visitor design pattern is a way of separating an algorithm. Web this article explains visitor design pattern in java with class diagrams and example code. Web visitor in java visitor is a behavioral design pattern that allows adding new behaviors to existing class hierarchy without altering. Web in some ways, the visitor pattern is simply a workaround for the fact that java (and similar languages) are. Web i've received over the years a lot of feedback stating that the visitor pattern is one of the hardest to grasp. Web this article will provide an introduction to the visitor pattern in java 8 and demonstrate how to implement it. Web 41 so, i was just reading about the visitor pattern and i found the back and forth between the visitor and the elements. In this video, we detail. An example of the real world often makes it easier to completely.