C# Strategy Pattern Example

Hi Fabio, I updated the post with the link to the repository of the

C# Strategy Pattern Example. Web the strategy design pattern defines a family of algorithms, encapsulate each one, and make them interchangeable. Web the following example shows an implementation of the strategy pattern in c#:

Hi Fabio, I updated the post with the link to the repository of the
Hi Fabio, I updated the post with the link to the repository of the

Web the strategy pattern in c# lets the algorithm vary independently from clients that use it. Web seeing sharply 6 ways to implement the strategy pattern in c# (basic to advanced) posted on dec 9 2017 · c# ·. Web to give you a head start, the c# source code for each pattern is provided in 2 forms: Hide functionality behind an interface and. Web in this article, we looked at the strategy pattern and what are the advantages of using this pattern. Web the strategy design pattern explained with examples in code. Web the strategy design pattern defines a family of algorithms, encapsulate each one, and make them interchangeable. Creating strategy interface this is going to be an interface and this interface declares methods that are common to all. Web the following example shows an implementation of the strategy pattern in c#: Istrategy { public string gettraveltime (string source, string destination) { return.

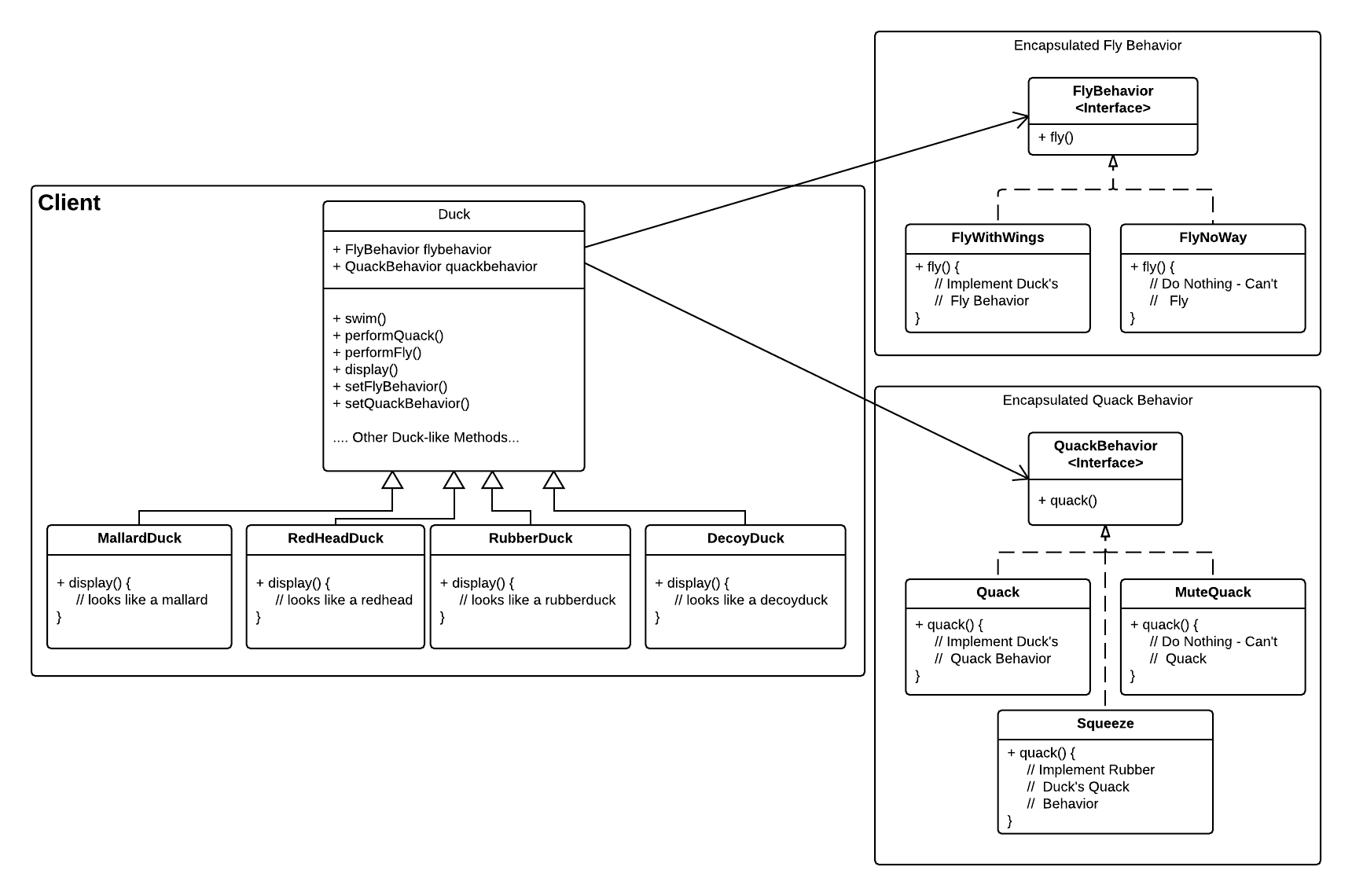
Hide functionality behind an interface and. Hide functionality behind an interface and. Creating strategy interface this is going to be an interface and this interface declares methods that are common to all. Web seeing sharply 6 ways to implement the strategy pattern in c# (basic to advanced) posted on dec 9 2017 · c# ·. Full code example in c# with detailed comments and explanation. Istrategy { public string gettraveltime (string source, string destination) { return. Web strategy pattern take the strategy class (usually inherit from an interface with a logic method, example. Web in this article, we looked at the strategy pattern and what are the advantages of using this pattern. Strategy is a behavioral design pattern. Web to give you a head start, the c# source code for each pattern is provided in 2 forms: Web a typical example of how the strategy pattern is implemented is illustrated in the diagram below.